Data Structures And Algorithms For Coding Interviews - Do Web Developers Need To Know Data Structures?

Greetings to our corner of the internet! Whether you're here to find inspiration, learn something new, or simply indulge in some great content, you've come to the right place. In this space, we delve into a variety of photos that are not only informative but also engaging. From the newest updates to classic wisdom, we strive to offer content that appeals to all. So get comfortable, relax, and explore the posts that are ready for you!

A quick method for finding information about Master Data Structures with Interactive Flashcards: Conquer Coding Interviews and Algorithms online is by using a search tool like Opera. Just input the search term, and you'll receive a list of resources offering a range of resources that are completely accessible.

If you are looking for Algorithms & data structures flashcards, you've visit to the right web. We have 35 pictures about Algorithms & data structures flashcards, like : Data structures and algorithms for coding interviews, Master data structures, algorithms, and coding interviews, and also Unit 4-decrease and conquer & divide and conquer. Here it is:



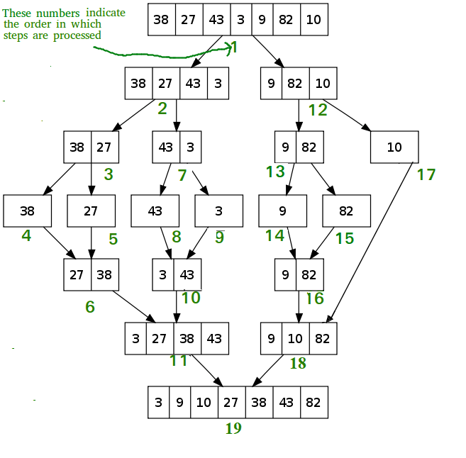
Divide And Conquer In Data Structures

The 10 most important concepts for coding interviews (algorithms and data structures). Decrease and conquer algorithms (coding interviews: algorithm and data structure proficiency. Data structures & algorithms flashcards. Algorithms & data structures flashcards. Unit 4-decrease and conquer & divide and conquer

Divide and conquer in data structures

www.tutorialspoint.com (opens in a new tab)

Divide & Conquer Strategy In Data Structures And Algorithms

Do web developers need to know data structures?. Best ways to learn data structures and algorithms. Javascript and data structures flashcards. Decrease and conquer algorithms (coding interviews: algorithm and data structure proficiency. Divide & conquer strategy in data structures and algorithms

Divide & conquer strategy in data structures and algorithms

www.linkedin.com (opens in a new tab)

Data Structures And Algorithms For Coding Interviews

10 most important algorithms for coding interviews. Python programming cs algorithms data structures course: master coding skills. Master data structures and algorithms in python for coding interviews. How to get better at coding interviews. Divide & conquer strategy in data structures and algorithms

Data structures and algorithms for coding interviews

scanlibs.com

How To Get Better At Coding Interviews

"mastering data structures, algorithms, and their complexities for coding interviews". How to get better at coding interviews. Data structures & algorithms flashcards. Algorithms & data structures flashcards. Unit ii brute force divide and conquer decrease and conquer

How to get better at coding interviews

www.careerbeez.com (opens in a new tab)

10 Most Important Algorithms For Coding Interviews

Algorithms & data structures flashcards. Master data structures and algorithms in python for coding interviews. Do web developers need to know data structures?. How many tags are in html?. Unit 4-decrease and conquer & divide and conquer

10 most important algorithms for coding interviews

www.geeksforgeeks.org (opens in a new tab)

Algorithms & Data Structures Flashcards

How many tags are in html?. Master java data structures & algorithms for interviews. Unit 4-decrease and conquer & divide and conquer. Divide and conquer in data structures. Do web developers need to know data structures?

Algorithms & data structures flashcards

quizlet.com

Python Programming Cs Algorithms Data Structures Course: Master Coding Skills

10 most important algorithms for coding interviews. Data types, data structures and algorithms flashcards. Unit 4-decrease and conquer & divide and conquer. Data structures & algorithms: coding with mosh review. Master data structures, algorithms, and coding interviews

Python programming cs algorithms data structures course: master coding skills

helpfuldeal.com

10 Most Important Algorithms For Coding Interviews

Data types, data structures and algorithms flashcards. 10 most important algorithms for coding interviews. Data structures & algorithms flashcards. How to get better at coding interviews. 10 most important algorithms for coding interviews

10 most important algorithms for coding interviews

www.geeksforgeeks.org (opens in a new tab)

Unit Ii Brute Force Divide And Conquer Decrease And Conquer

You Might Also Like: Using Technology To Empower Students (opens in a new tab)

Top 10 algorithms to crack coding interviews. A student's ultimate guide on how to master data structures and algorithms. Top 5 websites for practicing data structures and algorithms for coding interviews free. 10 most important algorithms for coding interviews. Divide and conquer in data structures

Unit ii brute force divide and conquer decrease and conquer

www.scribd.com (opens in a new tab)

© Your Name.RSS